
Официальные задания, ответы, разбор на Пригласительный этап ВСОШ по Географии для 10 класса 2025/26. Проходящий 16-17.04.2025 на официальном сайте МЭШ – school.mos.ru
→ Скачать задания и ответы по Географии 9 класс
ПЭ ВсОШ по Географии 10 класс задания, ответы
Задание 1. Установите соответствие между объектами и номерами на схеме.

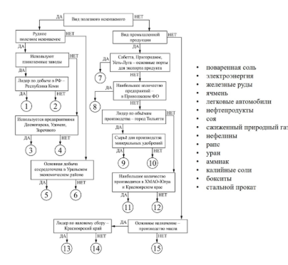
Задание 2. Административный центр субъекта РФ до 1934 года сменил два названия – первое название существовало в XV–XVIII вв., затем город получил такое же название, как и река, на которой он расположен. Среди уникальных объектов субъекта РФ – крупнейшее месторождение горно-химического сырья, используемого в производстве минеральных удобрений. В черте административного центра находится район – бывшая слобода, в которой зародился народный промысел – производство глиняных игрушек.
Определите:
название субъекта РФ
→ Узнать ответ
Задание 3. название экономического района
→ Узнать ответ
Задание 4. название федерального округа
→ Узнать ответ
Задание 5. название административного центра в XV–XVIII вв.
→ Узнать ответ
Задание 6. название месторождения горно-химического сырья
→ Узнать ответ
Задание 7. название слободы
→ Узнать ответ
Задание 8. Страна 1. Название этой монархии дано в честь правящей династии. Занимает лидирующие позиции по добыче и торговле топливным полезным ископаемым.
→ Узнать ответ
Задание 9. Страна 1
Диаграмма –
Географический объект –
→ Узнать ответ
Задание 10. Страна 2. Внутриконтинентальное равнинное государство, которое выделяется в мировой экономике торговлей одним из видов минеральных удобрений.
→ Узнать ответ
Задание 11. Страна 2
Диаграмма –
Географический объект –
→ Узнать ответ
Задание 12. Страна 3. Внутриконтинентальное государство получившее своё название по одноимённому гидрониму, которое обозначает «большое пространство воды». 80% доходов от экспорта приходится на нефть.
→ Узнать ответ
Задание 13. Страна 3
Диаграмма –
Географический объект –
→ Узнать ответ
Задание 14. Страна 4. Это крупнейшее по площади государство, полностью расположенное в Южном полушарии. Крупнейший экспортёр железных руд.
→ Узнать ответ
Задание 15. Страна 4
Диаграмма –
Географический объект –
→ Узнать ответ
Задание 16. Страна 5. Слаборазвитое аграрное внутриконтинентальное государство, которое занимает первое место в мире по количеству официальных языков: их в стране 37! Город, где размещается правительство страны (не конституционная столица) является самой высокогорной «столицей» мира.
→ Узнать ответ
Задание 17. Страна 5
Диаграмма –
Географический объект –
→ Узнать ответ
Задание 18. Реюньон – Гваделупа – Гвиана – Мартиника
Опираясь на знание географии, выберите общий признак четырёх объектов в логическом ряду.
Это суверенные государства.
Это территории, входящие в колониальный список ООН.
Это заморские департаменты Франции.
Это страны – члены Содружества.
Это зависимые территории Великобритании.
→ Узнать ответ
Задание 19. Из списка географических объектов подберите пример, который наилучшим образом может продолжить логический ряд.
Токелау
Экваториальная Гвинея
Сент-Китс и Невис
Мальдивы
Острова Туамоту
Новая Каледония
Гуам
Гибралтар
Мадейра
Майотта
→ Узнать ответ
Задание 20. Сантьяго – Кейптаун – Алжир – Лиссабон
Опираясь на знание географии, выберите общий признак четырёх объектов в логическом ряду.
Это крупнейшие по численности населения города в своих странах.
Это города, расположенные на западном побережье материков.
Это города, для которых характерен субтропический средиземноморский климат.
Это города, расположенные на прибрежных низменностях.
Это столицы стран ОПЕК.
→ Узнать ответ
Задание 21. Из списка географических объектов подберите пример, который наилучшим образом может продолжить логический ряд.
Буэнос-Айрес
Шанхай
Сан-Франциско
Луанда
Сидней
Ванкувер
Эр-Рияд
Амстердам
Джакарта
Лондон
→ Узнать ответ