
Официальные задания, ответы, разбор на Пригласительный этап ВСОШ по Географии для 7 класса 2025/26. Проходящий 16-17.04.2025 на официальном сайте МЭШ – school.mos.ru
→ Скачать задания и ответы по Географии 7 класс
ПЭ ВсОШ по Географии 7 класс задания, ответы
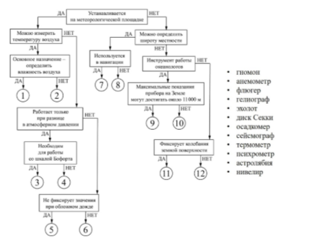
Задание 1. Следуя алгоритму, распределите объекты на соответствующие позиции.

Задание 2. Природная зона 1. Название этой природной зоне частично дала самая длинная параллель. На материке природная зона выходит к побережью крупнейшего залива. Среди животных символами природной зоны являются самый крупный примат и низкорослый родственник самого высокого животного, обитающего в природной зоне 3. Одно из названий природной зоны — гилея, однако на самом влажном и на самом большом по площади материке, а также на самом крупном архипелаге она называется по-другому (имеет местное название).
Определите:
название природной зоны
→ Узнать ответ
Задание 3. название залива
→ Узнать ответ
Задание 4. название самого крупного примата
→ Узнать ответ
Задание 5. название низкорослого родственника самого высокого животного
→ Узнать ответ
Задание 6. местное название природной зоны на самом влажном материке
→ Узнать ответ
Задание 7. местное географическое название природной зоны на самом большом материке и на самом крупном архипелаге
→ Узнать ответ
Задание 8. Природная зона 2. Эта природная зона представлена как на севере, так и на юге материка. На юге один из географических объектов данной природной зоны дал название стране. Этот географический объект сформировался благодаря холодному течению. Несмотря на кажущуюся безжизненность, здесь обитают различные животные, а символом этого объекта является реликтовое эндемичное растение. На севере материка расположен самый большой по площади географический объект этой природной зоны. Он занимает значительную часть находящихся там стран. Например, доля природной зоны в стране, расположенной в двух частях света, составляет около 96%.
Определите:
название природной зоны
→ Узнать ответ
Задание 9. название географического объекта на юге материка
→ Узнать ответ
Задание 10. название холодного течения
→ Узнать ответ
Задание 11. название реликтового эндемичного растения
→ Узнать ответ
Задание 12. название географического объекта на севере материка
→ Узнать ответ
Задание 13. название страны, расположенной в двух частях света
→ Узнать ответ
Задание 14. Природная зона 3. Это самая большая по площади природная зона на материке. Здесь находятся самое большое по площади и самое глубокое озёра материка. Несмотря на то, что природную зону называют безлесной, одним из её символов является крупное дерево. Животный мир природной зоны чрезвычайно разнообразен. В основном это травоядные, а среди хищников наиболее известны представители семейства кошачьих; одно из них — самое быстрое млекопитающее, а другое — самое крупное животное этого семейства на материке.
Определите:
название природной зоны
→ Узнать ответ
Задание 15. название самого большого по площади озера материка
→ Узнать ответ
Задание 16. название самого глубокого озера материка
→ Узнать ответ
Задание 17. название крупного дерева
→ Узнать ответ
Задание 18. название самого быстрого млекопитающего
→ Узнать ответ
Задание 19. название самого крупного животного семейства кошачьих
→ Узнать ответ
Задание 20. Иллюстрация природного явления / процесса 1
Название природного явления / процесса
Номер высказывания
→ Узнать ответ
Задание 21. Иллюстрация природного явления / процесса 2
Название природного явления / процесса
Номер высказывания
→ Узнать ответ
Задание 22. Иллюстрация природного явления / процесса 3
Название природного явления / процесса
Номер высказывания
→ Узнать ответ
Задание 23. Иллюстрация природного явления / процесса 4
Название природного явления / процесса
Номер высказывания
→ Узнать ответ
Задание 24. Иллюстрация природного явления / процесса 5
Название природного явления / процесса
Номер высказывания
→ Узнать ответ
Задание 25. Иллюстрация природного явления / процесса 6
Название природного явления / процесса
Номер высказывания
→ Узнать ответ
Задание 26. Этна – Гекла – Кракатау – Килауэа
Опираясь на знание географии, выберите общий признак четырёх объектов в логическом ряду.
Это высочайшие вулканы своих материков.
Это название вершин в горах мезозойской складчатости.
Это названия рек в Евразии.
Это вулканы, расположенные на островах.
Это названия финикийских колоний на северном побережье Африки.
→ Узнать ответ
Задание 27. Из списка географических объектов подберите пример, который наилучшим образом может продолжить логический ряд.
Котопахи
Дунай
Везувий
Аконкагуа
Камерун
Карфаген
Массив Винсон
Килиманджаро
Косцюшко
Фудзияма
→ Узнать ответ
Задание 28. Северо-Тихоокеанское – Северное Пассатное – Муссонное – Западных ветров
Опираясь на знание географии, выберите общий признак четырёх объектов в логическом ряду.
Это тёплые течения.
Это течения в Тихом океане.
Это течения, которые переносят айсберги из полярных в тропические широты.
Это течения, которые сформировались вдоль побережья Евразии.
Это ветровые течения.
→ Узнать ответ
Задание 29. Из списка географических объектов подберите пример, который наилучшим образом может продолжить логический ряд.
Бенгельское
Перуанское
Северо-Атлантическое
Лабрадорское
Гольфстрим
Канарское
Куросио
Мозамбикское
Аляскинское
Бразильское
→ Узнать ответ