
12.02.2026 — Единая контрольная работа «ЕКР» по Физике для СПО 1 курс, вариант № 3108 задания, ответы – это уникальный материал для СПО.
ЕКР по Физике для Студентов
Вариант 3108
Задание 1.Два незаряженных одинаковых электрометра соединены тонкой стальной проволокой. Первого электрометра коснулись положительно заряженной палочкой. На каком рисунке правильно показано распределение заряда в электрометрах?


Задание 2. Электрическое поле создано двумя точечными зарядами противоположного знака. В какой точке (1, 2, 3, 4) модуль напряжённости электрического поля имеет наибольшее значение?

Задание 3. Два одноимённых заряда, находящихся в вакууме, взаимодействуют друг с другом силой 8 мкН. С какой силой будут взаимодействовать эти заряды, если величину одного из них увеличить в 3 раза, не меняя величины второго заряда и расстояния между ними?
→ Раскрыть ответ
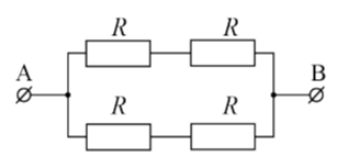
Задание 4. Ученик соединил четыре одинаковых резистора так, как показано на рисунке.
Определите сопротивление цепи между точками А и В, если сопротивление одного резистора равно 8 Ом.

Задание 5. На рисунке представлен график зависимости силы тока I в проводниках от напряжения U на их концах. Какой проводник (1, 2, 3) имеет сопротивление, равное 2,5 Ом?вление, равное 1 Ом?

Задание 6. В паспорте электрического паяльника даны следующие его характеристики: 220 В, 2,2 кВт. Каково сопротивление данного технического устройства?
→ Раскрыть ответ